{
}

Mapa Conceptual Comercio Internacional Mapa Mental

Mapa Mental De Un Guia Turista By Valeria Larios Issuu

Mapa Mental De Un Guia Turista By Valeria Larios Issuu

Comercio Exterior Etta B11 Mapa Mental Comercio Exterior

Comercio Exterior Etta B11 Mapa Mental Comercio Exterior

Librecambismo Vs Proteccionismo

Librecambismo Vs Proteccionismo

Mapa Conceptual Sobre Principios De Los Derechos Humanos Rinconcito De Ley

Mapa Conceptual Sobre Principios De Los Derechos Humanos Rinconcito De Ley

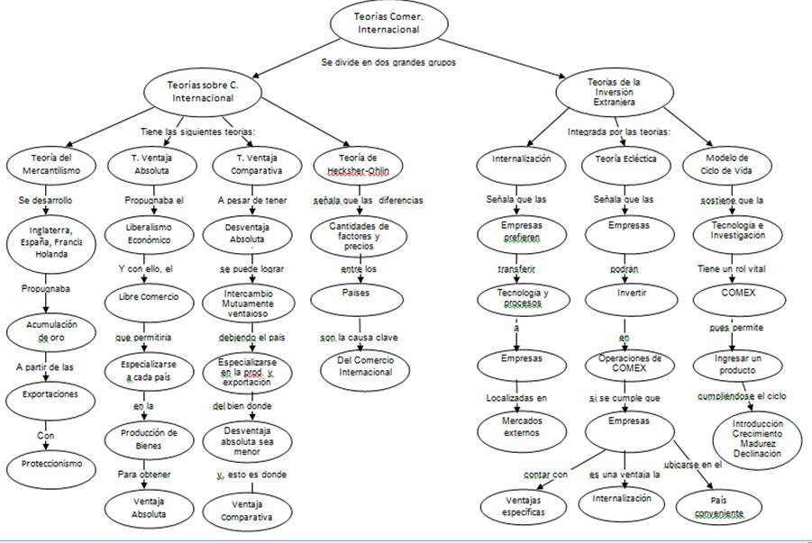
Teorias Del Comercio Internacional Mindmeister Mapa Mental

Teorias Del Comercio Internacional Mindmeister Mapa Mental

{}